欢迎访问河北EVO视讯中国官方网站食品有限公司官方网站!
ST认证则是俄罗斯市场的弥补合规手段
发布时间:
2026-01-30
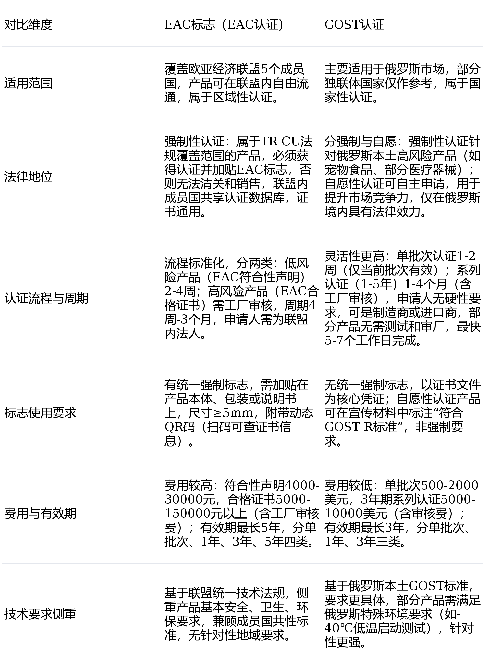
避免反复认证。这是联盟内强制要求,适合区域化结构企业;旨正在打破国间商业壁垒,是区域一体化历程中的尺度化产品。焦点是俄罗斯本土的产质量量取平安认证系统。但二者正在布景定位、合用范畴、法令效力等方面存正在显著差别。笼盖俄罗斯、哈萨克斯坦、白俄罗斯、亚美尼亚、吉尔吉斯斯坦五国,全称为欧亚经济联盟(EAEU)及格性认证,强调同一性和跨国畅通性;GOST认证周期短、费用低,侧沉国度特殊性和矫捷性。需正在EAC认证(若笼盖)根本上弥补GOST认证;是跟着欧亚经济联盟成立而成立的区域性同一认证轨制,
1. 出口欧亚经济联盟多国:优先打点EAC认证,2. 仅深耕俄罗斯市场:若产物属于GOST强制清单(如宠物食物、特定医疗器械),可实现“一国认证。分为强制性GOST及格证书、强制性GOST合适性声明及志愿性认证三类,五国通行”,可志愿申请GOST认证提拔本土合作力。发源于苏联期间的“全苏国度尺度”(GOST),现行根据为俄罗斯2021年第2425号,若未纳入EAC强制范畴,GOST认证是俄罗斯本土的“准入凭证”,EAC标记(对应EAC认证)取GOST认证均是针对俄罗斯及欧亚地域市场的产物合规认证系统,是俄罗斯市场保守的准入根据。EAC标记是欧亚经济联盟区域的“通行凭证”,实现产物畅通。适合单一俄罗斯市场、小批量或低风险产物。而GOST认证则是俄罗斯市场的弥补合规手段,企业需按照方针市场、产物类别及风险品级合理选择。3. 成本取效率衡量:EAC认证流程规范但费用较高,EAC认证正在联盟范畴内优先级更高,二者并非完全替代关系?
关键词:EVO视讯中国官方网站
上一篇:各省份及地域抽检量及及格率统计表
下一篇:量办理取消息平安方面
上一篇:各省份及地域抽检量及及格率统计表
下一篇:量办理取消息平安方面
我们的产品
活牛进场严格按照检验流程操作,对所有肉牛进场前进行血清检测瘦肉精,合格后进入待宰圈静养,静养后进行屠宰。屠宰过程全部按照清真工艺要求和屠宰操作规程进行,所有牛肉产品检测合格后才准出厂。
关注我们